Передатчик на двух транзисторах

Простая схема радиопередатчика на 2-х транзисторах 2т3904.

Схема радиомикрофона на микросхеме К555ТЛ1 без катушки индуктивности

Радиомикрофон на микросхеме с частотной модуляцией, выполнен на ТТЛ четырехвходовом элементе И-НЕ с триггером Шмитта.

Схема ЧМ приемника на микросхеме TDA70882

Схема ЧМ приемника на микросхеме TDA70882  настраивается всего двумя кнопками «SCAN» и «RESET». При нажатии на «SCAN» приемник последовательно ищет станцию FM-диапазона, при нажатии на «RESET» — возвращается в первоначальное состояние, к началу диапазона.

Схема УКВ приемника микросхеме К174ХА42

Сама схема УКВ приемника микросхеме К174ХА42 представлена ниже. Микросхема имеет в своем составе систему бесшумной настройки.

Частоты радиолюбителей. На каких частотах разрешено работать радиолюбителям?

В эфире всегда кто то есть, в любое время — суток можно услышать любительские радиостанции. Однако на разных частотах радиолюбителей прохождение радиоволн имеет свои особенности.  Рассмотрим условия распространения радиоволн каждого любительского диапазона.

Частоты радиолюбительских КВ диапазонов

Сперва пару слов об аппаратуре. Допустим у вас дома стоит аудиоцентр с приемником  КВ диапазона, то скорее всего, вы не услышите ни одного радиолюбителя. Параметры промышленных приемников, в музыкальных центрах, к сожалению, не обеспечивают толкового приема вообще.

Простой FM радиоприемник на транзисторах

Простой FM радиоприемник можно собрать имея под рукой минимум радиодеталей. О таком FM радиоприемнике и пойдет речь.  Схему устройства показана ниже. Подойдет она в основном для начинающих радиолюбителей. 

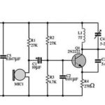
Радиомикрофон на транзисторе MOSFET

Представляем очередную схему радиомикрофона на одном транзистор MOSFET КТ3102E. Передатчик с таким транзистором обладает хорошими характеристиками. Схему условно можно разбить на 2 части. Каскад усиления звуковой частоты на транзисторе Т1 КТ3102E  и генераора  диапазона fm на транзисторе T2 2SK192A.

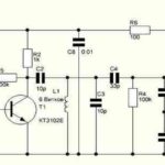
Радиомикрофон на одном транзисторе

Представляем очередную схему радиомикрофона одном транзисторе. Схема очень простая, проще некуда. Используется емкостная трехточка, рабочий диапазон FM от 88 до 108 МГц. Микрофон конденсаторный капсульного типа. Вместо указано транзистора 2N222 можно взять любой другой высокочастотный с граничной частотой 250 МГц.

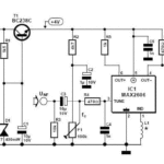
Радиопередатчик на микросхеме MAX2606

Рассмотрим схему радиопередатчика на микросхеме MAX2606 фирмы Maxim. Эта фирма выпускает микросхемы которые работают в диапазоне частот от 45 до 650 МГц. Сделать такой генератор с таким диапазоном частот довольно не просто. По этой причине эта микросхема отлично подойдет для схем радиопередатчиков. При сборке генератора нужно будет только добавить одну катушку, которую нужно рассчитать на […]