Категории

  • Устройства и проекты на Arduino
  • Устройства и схемы на Raspberry Pi
  • Здесь вы найдете схемы усилителей
  • Все про источники питания
  • Схемы металлоискателей на микросхемах и транзисторах
  • Схемы и устройства на микроконтроллерах
  • Схемы и устройства радиоприемников, передатчиков.
  • Электрика, автоматика и электроника в доме
  • Последние записи

    Память микроконтроллера. Виды памяти микроконтроллеров

    Практически все современные микроконтроллеры имеют на своем борту 3 вида  памяти: Виды памяти микроконтроллеров память программ FLASH; оперативная память (ОЗУ) SRAM (Static RAM); ...

    Схема подключения люминесцентной лампы

    Рассмотрим основные схемы подключения люминесцентной лампы. ...

    Cхема подключения усилителя к магнитоле вашего автомобиля

    Подключение усилителя к магнитоле автомобиля не такой уж сложный процесс, как кажется на первый взгляд. Необходимо установить питание, включить магнитолу с динамиками....

    Передатчик на двух транзисторах

    Простая схема радиопередатчика на 2-х транзисторах 2т3904. ...

    Простой трансформатор Тесла

    Всем привет! Всегда было желание собрать мощную катушку Тесла, как и показывают на многих видео роликах, но всегда возникали проблемы с поиском комплектующих - подходящего медного провода...

    Цифровые игральные кости на Arduino

    На Arduino можно довольно интересный проект начального уровня - цифровые игральные кости. При помощи которых можно генерировать случайное число от 1 до 6. ...

    Ретро приставка RetroPie на Raspberry Pi

    Всем привет! В этом посте пойдет речь как создать свой собственный ретро-игровой автомат с помощью Raspberry pi, как установить RetroPi и установить игры....

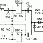
    Схема радиомикрофона на микросхеме К555ТЛ1 без катушки индуктивности

    Радиомикрофон на микросхеме с частотной модуляцией, выполнен на ТТЛ четырехвходовом элементе И-НЕ с триггером Шмитта....

    Системы заземления TN-C, TN-S, TNC-S, TT, IT

    Системы заземления, используемые для выполнения заземления. Среди критериев, способствующих обеспечению защиты от такого процесса, как поражение электричеством, особого внимания...

    Схема металлоискателя на микросхеме K155ЛA3

    Простой металлоискатель можно собрать собрать всего за пару часов на микросхеме K155ЛA3. Он состоит из небольшого числа элементов:...

    Усилитель на TDA1557Q

    На довольно не дорогих и популярных интегральных микросхемах TDA1557, TDA1558 можно сделать простой усилитель мощности низкой частоты, с минимальным количество навесных компонентов....

    Класс защиты ip — обозначение

    На корпусах различных электрических приборов и устройств довольно часто можно увидеть класс защиты ip - две буквы за которыми следует некое двузначное число, к примеру : IP67, IP65, IP54, IP44 и другие....

    Hi-Fi усилитель на основе микросхемы TDA7293

    Те, кто занимается созданием домашнего аудио или самостоятельно собирают усилители наверняка встречали описание микросхем TDA7293. С помощью этих довольно простых чипов можно собрать...

    Описание, схемы включения таймера NE555

    Микросхема NE555 — представляет собой универсальный таймер, используется для генерации одиночных и повторяющихся импульсов со стабильными временными характеристиками. Она не дорогая и...

    Виртуальный осциллограф Digital Oscilloscope V3.0

    Сегодня у нас на обзоре радиолюбительская программа, которая превратит ваш домашний компьютер в осциллограф....

    Маркировка кабелей и проводов

    Техника безопасности превыше всего, тем более когда речь заходит о проводке. Учитывая характеристики проводов и соблюдая правила их грамотной установки, возможно избежать несчастных...

    Маркировки кабеля европейских производителей

    В Европе для маркировки кабеля используются свои стандарты и нормативные документы. Чтобы расшифровать маркировку импортного кабеля, необходимо знать, что обозначает конкретная...

    Подключение сервопривода к Arduino

    Сервопривод (servo) - устройство с электрическим мотором, которому можно задать определенный угол поворота и зафиксировать в определенном положении. Подключение сервопривода к Arduino очень...

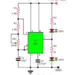
    Светодиодная мигалка на микросхеме NE 555

    Это простая схема двойного светодиодного мигающего сигнала. В качестве базовой схемы нестабильного мультивибратора используется таймер NE 555. Светодиоды включаются по очереди, частоту...

    Маркировка диодов, буквенно-цифровая маркировка диодов, цветовая маркировка диодов

    Диоды широко используются  практически во всех электроприборах. И выполняют такие функции как защита оборудования от перегрузок, защита от неправильном подключении полярностей, пробоя при...

    Технические характеристики стабилитронов

    Ниже представлена таблица основных технических характеристик отечественных стабилитронов....

    Схема блока питания с регулировкой тока и напряжения

    Схема блока питания с регулировкой тока и напряжения способна выдавать 0-24 В и ток до 5 ампер. В блоке питания предусмотрена защита, то есть ограничение максимального тока при перегрузке....

    Схема блока питания на 5В 2А

    Представляем схему блок питания на 5В 2А, Выходное стабилизированное напряжение блока – 5 вольт, номинальный ток нагрузки 2 ампера. Блока питания имеет защиту от КЗ. ...

    Схема простого блока питания на 5В и 0.5 А

    Схема простого блок питания  на 5 В предназначен для питания стабилизированным напряжением различных цифровых устройств с током потребления до 500 мА. Трансформатор Т1 выполнен на...

    Видеоматериалы
    Видеоуроки по Arduino. Serial и processing. Урок 6 продолжение

    Продолжение 6-й серии видеоуроков по Arduino

    Видеоуроки по Arduino. Serial и processing. Урок 6

    О serial-подключении и о том, как его применять для управления Arduino с компьютера и наоборот: компьютером с Arduino. Показано как для этого применять среду прогаммирования Processing

    Видеоуроки по Arduino. Моторы и транзисторы. Урок 5 продолжение
    Комментарии пользователей